
企业重组的税务处理
一 、重组的表现形式
企业重组,是指企业在日常经营活动以外发生的法律结构或经济结构重大改变的交易,包括企业法律形式改变、债务重组、股权收购、资产收购、合并、分立等。
二 、企业重组的税务处理
分为一般性税务处理和特殊性税务处理两种,采用何种税务处理取决于交易额度大小和股权性交易大小。
(一)一般性税务处理
★(二)特殊性税务处理
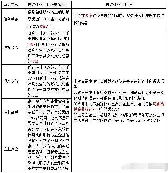
1.同时符合下列条件的,适用特殊性税务处理规定:
(1)具有合理的商业目的,且不以减少、免除或者推迟缴纳税款为主要目的。
(2)被收购、合并或分立部分的资产或股权比例符合规定的比例。
(3)企业重组后的连续12个月内不改变重组资产原来的实质性经营活动。
(4)重组交易对价中涉及股权支付金额符合规定比例。
(5)企业重组中取得股权支付的原主要股东,在重组后连续12个月内,不得转让所取得的股权。
2.股权支付部分的特殊性税务处理

【解读】
(1)企业发生债权转股权业务,对债务清偿和股权投资两项业务暂不确认有关债务清偿所得或损失,股权投资的计税基础以原债权的计税基础确定。
★(2)非股权支付对应的资产转让所得或损失=(被转让资产的公允价值-被转让资产的计税基础)×(非股权支付金额÷被转让资产的公允价值)
★(3)可由合并企业弥补的被合并企业亏损的限额=被合并企业净资产公允价值×截至合并业务发生当年年末国家发行的最长期限的国债利率
(4)对100%直接控制的居民企业之间,以及受同一或相同多家居民企业100%直接控制的居民企业之间按账面净值划转股权或资产,凡具有合理商业目的、不以减少、免除或者推迟缴纳税款为主要目的,股权或资产划转后连续12个月内不改变被划转股权或资产原来实质性经营活动,且划出方企业和划入方企业均未在会计上确认损益的,可以选择按以下规定进行特殊性税务处理:
①划出方企业和划入方企业均不确认所得;
②划入方企业取得被划转股权或资产的计税基础,以被划转股权或资产的账面净值确定;
③划入方企业取得的被划转资产,应按其账面净值计算折旧扣除。
(5)上述所称“对100%直接控制的居民企业之间,以及受同一或相同多家居民企业100%直接控制的居民企业之间”是指:
①100%直接控制的母子公司之间,母公司向子公司按账面净值划转其持有的股权或资产,母公司获得子公司100%的股权支付。母公司按增加长期股权投资处理,子公司按接受投资(包括资本公积,下同)处理。母公司获得子公司股权的计税基础以划转股权或资产的原计税基础确定。
②100%直接控制的母子公司之间,母公司向子公司按账面净值划转其持有的股权或资产,母公司没有获得任何股权或非股权支付。母公司按冲减实收资本(包括资本公积,下同)处理,子公司按接受投资处理。
③100%直接控制的母子公司之间,子公司向母公司按账面净值划转其持有的股权或资产,子公司没有获得任何股权或非股权支付。母公司按收回投资处理,或按接受投资处理,子公司按冲减实收资本处理。母公司应按被划转股权或资产的原计税基础,相应调减持有子公司股权的计税基础。
④受同一或相同多家母公司100%直接控制的子公司之间,在母公司主导下,一家子公司向另一家子公司按账面净值划转其持有的股权或资产,划出方没有获得任何股权或非股权支付。划出方按冲减所有者权益处理,划入方按接受投资处理。
3.企业发生涉及中国境内与境外之间的股权和资产收购交易,除应符合上述特殊税务处理条件外,还应同时符合下列条件,才可选择使用特殊性税务处理规定:
(1)非居民企业向其100%直接控股的另一非居民企业转让其拥有的居民企业股权,没有因此造成以后该项股权转让所得预提税负变化,且转让方非居民企业向主管税务机关书面承诺在3年(含3年)内不转让其拥有受让方非居民企业的股权;
(2)非居民企业向与其具有100%直接控股关系的居民企业转让其拥有的另一居民企业股权;
(3)居民企业以其拥有的资产或股权向其100%直接控股的非居民企业进行投资;
(4)财政部、国税总局核准的其他情形。
上述第(3)条所指的居民企业以其拥有的资产或股权向其100%直接控股关系的非居民企业进行投资,其资产或股权转让收益如选择特殊性税务处理,可以在10个纳税年度内均匀计入各年度应纳税所得额。
4.在企业吸收合并中,合并后的存续企业性质及适用税收优惠的条件未发生改变的,可以继续享受合并前该企业剩余期限的税收优惠,其优惠金额按存续企业合并前一年的应纳税所得额(亏损计为零)计算。
在企业存续分立中,分立后的存续企业性质及适用税收优惠的条件未发生改变的,可以继续享受分立前该企业剩余期限的税收优惠,其优惠金额按该企业分立前一年的应纳税所得额(亏损计为零)乘以分离后存续企业资产占分立前该企业全部资产的比例计算。
【总结】
(1)企业重组的特殊性税务处理的实质:非股权支付部分的所得计算缴纳所得税,股权支付部分暂不确认所得或损失。
(2)重组双方资产及股权计税基础的确定:
非股权支付对应的部分按照公允价值确定;
股权支付对应的部分按照原有的计税基础确定。